研究 (Research)
最終更新日:
タイトジャンクションタンパク質オクルディンは、マウスの虚血性脳卒中後の血液脳関門の完全性と神経機能を調節する (The tight junction protein occludin modulates blood–brain barrier integrity and neurological function after ischemic stroke in mice)
特任教授(常勤) 佐々木 勉 (医学系研究科 再生誘導医学協働研究所、神経内科学) SASAKI Tsutomu (Graduate School of Medicine)
研究の概要
血液脳関門の物理的バリアの中核は、脳血管内皮細胞の細胞間接着装置タイトジャンクション(Tight Junction; TJ)である。脳血管内皮細胞のTJ蛋白としてクローディン5(Cldn5)に加え、MARVELファミリーに属する occludin(Ocln)も豊富に存在する。Ocln の役割は、in vivo 研究が乏しいため、Ocln KO マウスを作製し脳梗塞後における Ocln の役割を検討。
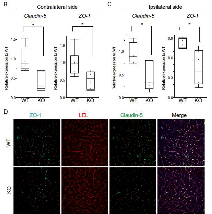
Ocln KO マウスでは、野生型マウスよりも脳梗塞巣サイズ増大、血管外への透過性が増大、神経機能が増悪し、死亡率が上昇した。又、Ocln KO では WT より Cldn-5と ZO-1の発現量が梗塞側と非梗塞側の両方で低下していた。Ocln は脳梗塞後の BBBのバリア機能保持や神経機能に寄与していることが示唆された。
研究の背景と結果
生理的な状態では、BBB を構成する脳血管内皮細胞では Cldn5がhomogeneous に発現するという特徴を有する。ただ、Cldn5ノックアウトマウスの検討でも低分子量の物質は漏出するが高分子量の物質は漏出しない。このように Cldn5だけでは脳梗塞後の BBB バリア破綻の病態を説明することできない。
一方、Ocln は多くの in vitro の研究により BBB における重要性が示唆されているが、Ocln KO マウスを作製しても生理的な状態ではバリア機能には顕著な影響はないことに加え、in vivo でのエビデンスがなく不明な点も多い。そのため、今回、Ocln KO マウスを作成し、脳梗塞後の急性期から慢性期にわたって、Ocln が BBB において果たす役割、脳梗塞後の神経機能、BBB のバリア機能に寄与するメカニズムについて検討した。Ocln KO マウスでは、野生型マウスよりも脳梗塞巣サイズが増大し、血管外への透過性が増大しており、加えて、神経機能が増悪し、死亡率も上昇した。脳梗塞後の脳血流は両郡間で差はなかった。
免疫蛍光染色での検討において、Ocln KO では WT より、Cldn-5と ZO-1の発現量が梗塞側と非梗塞側の両方で低下していた。又、FD-10 (分子量=10 kDa)の血管外漏出を調べると、脳梗塞後7日後の血管外漏出が野生型よりも KO で増大した。生 理 学 的 な 状 態 で は、フ ル オ ロ セ イ ン、FD-4、SulfoN-hydroxysulfosuccinimide- ビオチンの漏出について WT と KO の間に差はなかった。又、Ocln は脳梗塞後の血管新生にも関与していた。Ocln KO では、Cldn5と ZO-1の発現を低下させ、脳梗塞後は梗塞体積の増大と血管外漏出が増加し、脳梗塞後の急性期から慢性期に至るまで BBB 障害を惹起し、血管新生も抑制されることが明らかとなった。
研究の意義と将来展望
本研究にてTJ蛋白の1つであるOclnが脳梗塞後のBBBバリア機能、および神経学的機能に影響を与えることが示唆された。また、Ocln がCldn5の発現レベルに寄与していた。
本研究により、脳梗塞後の BBBバリア機能を、Ocln 又は Cldn を adeno-associated virus(AAV)を用いて遺伝子導入などすることにより BBB 機能を制御したり、TJ蛋白を介して神経疾患の治療をすることの可能性が示唆された。


担当研究者
特任教授(常勤) 佐々木 勉 (医学系研究科 再生誘導医学協働研究所、神経内科学)
キーワード
脳梗塞/血液脳関門/タイトジャンクション/オクルディン/クローディン
応用分野
医療・ヘルスケア、創薬
参考URL
https://researchmap.jp/tsutomusasaki1111
https://researchmap.jp/read0207787
